首页
导航
手机版
手机版二维码

微信扫一扫

当前位置:首页 > 全部课程 > 《南方教研大讲堂第100场:中小学思政课一体化实施爱国主义教育法的探索
南方教研大讲堂第100场:中小学思政课一体化实施爱国主义教育法的探索

南方教研大讲堂第100场:中小学思政课一体化实施爱国主义教育法的探索

481934人已观看 收藏
价 格
免费
打开微信扫描二维码
点击右上角进行分享

详情

目录

【课程详情】

一、活动主题  

中小学思政课一体化实施爱国主义教育法的探索



二、活动内容  

为深入学习贯彻习近平总书记关于爱国主义教育的重要论述,贯彻落实党的二十大报告关于“推进文化自信自强,铸就社会主义文化新辉煌”重要内容和精神,南方教研大讲堂第100场聚焦爱国主义教育主题,密切连接《中华人民共和国爱国主义教育法》,深度探讨在中小学思政课中整体、系统、有效实施爱国主义教育的路径和方法。

本次活动重点聚焦爱国主义教育主题,深入分析爱国主义教育在中小学思政课中的价值作用、内容体系及其与爱国主义教育法的关系,探索在中小学思政课一体化实践中落实爱国主义教育法,螺旋上升推进以爱国主义为核心的民族精神教育,加强中华优秀传统文化、革命文化和社会主义先进文化教育的有效策略和方法。活动包括课堂实录、说播课、教研沙龙和专题讲座等,在党的创新理论与思政课连接、政策法律与课程连接、中小学思政课一体化连接、思政小课堂与社会大课堂连接等广阔的视域中,深入探讨爱国主义教育法融入中小学思政课的内涵价值,深入实践思政课一体化进程中爱国主义教育纵向衔接、横向贯通的方法路径,扎实推进思政课育人取得实效。



三、活动时间  

2024年1月5日14:30-17:30 



四、活动地点  

广东省教育研究院八楼学术报告厅



五、指导单位  

广东省教育厅



六、主办单位  

广东省教育研究院



七、协办单位  

东莞市教育局教研室



八、活动平台  

中国教研网、触电新闻、广东教育Plus、广东教育研究、广东教育传媒、中国移动和教育、粤教翔云



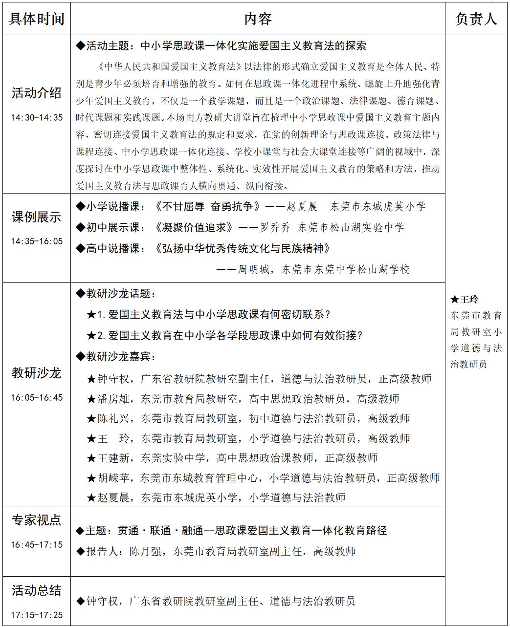
九、活动议程  



十、专家简介  

钟守权,男,中学正高级教师、特级教师。现就职于广东省教育研究院,任教研室副主任、义务教育道德与法治教研员。兼任教育部大中小学思政课一体化建设指导委员会专家组成员、广东省大中小学思政课一体化建设专家组副组长、广东省中小学德育指导委员会副主任委员、广东教育学会常务理事等职。多次接受《半月谈》、《南方日报》、广东电视台等媒体专访,在《光明日报》《南方日报》《人民教育》《中小学德育》《中小学教师培训》等刊物发表文章多篇,主持或参与国家和省课程政策文件多件,主编国家和广东地方教材多套。2021年荣获全国首届教材建设先进个人称号。


陈月强,男,思想政治高级教师,东莞市教育局教研室副主任。省基础教育学科教研基地(高中思想政治)主持人、省中小学“百千万人才培养工程”培养对象,市名师工作室主持人、市学科带头人、市优秀教师,东莞市教育学会中学思想政治课教学专业委员会副理事长,华南师范大学硕士生兼职导师。多年负责高中思想政治、生涯规划教育和国际理解教育教研工作,主编、参编经审定的教材、教辅8本,主持、参与省市级课题研究6项,曾获广东省教育教学成果(基础教育)一等奖、二等奖,东莞市教育教学成果一等奖,广东省中学政治教研突出贡献奖。




潘房雄,男,中共党员,高中思想政治高级教师,广东省骨干教师。现就职于东莞市教育局教研室,任东莞市高中政治教研员,东莞市教育学会中学思想政治课教学专业委员会副理事长兼秘书长,多篇论文、教学设计获省市一、二等奖,主持省级课题1项,主持、参与市级课题多项。


陈礼兴,男,东莞市教育局教研室初中道德与法治教研员,高级教师。他1990年毕业于华南师范大学政法系。曾被评为东莞市优秀教师、广东省“南粤教坛新秀”、市“十佳外地青年”。是广东省新课改指导委员会专家(讲师)。2004年被广东省教育厅聘为省德育课程讲师团讲师,2005-2009年被省教育厅聘为基础教育学科教学指导委员会委员,2009-2012年担任省小学德育课程专业委员会副理事长,2010至今被聘为省中学思想政治课专业委员会常务理事,是广东省首批和第四批“基础教育学科教研基地项目”初中道德与法治(东莞)负责人。2022年被人民教育出版社聘为“统编义务教育阶段道德与法治”教材培训专家。


王玲,女,东莞市小学道德与法治教研员,少先队教研员,高级教师。本科毕业于西南大学思想政治教育专业,北京师范大学教育硕士,广东省思想品德骨干教师,东莞市道德与法治学科带头人,东莞市第一批思想品德教学能手,东莞市第一批科研骨干教师,东莞市教育学会小学思政课教学专业委员会副理事长兼秘书长,所写论文发表在国家核心刊物上,论文、优课、微课、教学设计多次获得国家级、省级、市级一、二等奖,主持并参与多个市级、国家级课题研究,多次承担其他省市教师培训讲座任务。


王建新,男,东莞实验中学思想政治正高级教师,广东省特级教师,全国优秀思想政治教师,南粤优秀教师,东莞市教书育人优秀教师。广东省名师工作室主持人,首批东莞市教育家型教师培养对象,东莞市名师工作室主持人,人民教育出版社统编高中思想政治教材培训专家,华南师范大学兼职教授、教育硕士兼职导师。曾获省市教育教学成果奖多项,参与编写国家级、省市级教材7册,在《中学政治教学参考》《思想政治课教学》等刊物发表文章十余篇,省内外进行学术讲座六十余场。


胡嵘苹,女,正高级教师,教育硕士,东莞市东城思政教研员,东莞市第十六届人大代表。人教社培训专家,广东省大中小思政课一体化建设指导委员会专家,广东省名教师工作室主持人、省首届粤派名师、首批东莞市教育家型教师培养对象,东莞市名师工作室主持人。华南师范大学兼职教授、岭南师院思政客座教授。东莞市小学思政课专业委员会副理事长,东莞市家庭教育专业委员会副秘书长。执教49节思政课获国家省市奖,2021年全国首届思政课教师教学基本功国赛中获全国一等奖,被评为“全国典型经验”。2022年“诗教中国”诗词讲解大赛获全国一等奖。


赵夏晨,女,东莞市东城虎英小学道德与法治教师。毕业于中南大学,现为广东省胡嵘苹名师工作室学员,东莞市道德与法治教学能手,东城街道优秀班主任。曾获国家级说课比赛特等奖,广东省2023年青年教师教学能力大赛小学道德与法治组一等奖第一名,东莞市班主任专业能力大赛一等奖,东莞市基础教育精品课一等奖,东莞市师生信息素养提升实践活动一等奖。多次执教省市级公开课。







南方教研大讲堂第100场:中小学思政课一体化实施爱国主义教育法的探索[1课时]

广东省教育研究院 总共80个内容

广东省教育研究院是经广东省机构编制委员会批准成立,由广东省教育厅管理的综合性教育科学研究机构,内设办公室(党委办公室)、基础教育研究室、职业教育研究室、高等教育研究室、民办教育研究室、教学教材研究室、教育评估室等7个副处级机构,以及广东高等教育出版社、广东音像教材出版社、广东教育杂志社3个附属机构。广东省教育研究院主要围绕省教育厅中心工作,以服务教育决策、创新教育理论、指导教育实践、引导教育舆论为基本职能定位,加强教育战略研究、政策研究、理论研究和实践研究,为省委、省政府及省教育厅相关决策和管理提供重要智力支持,为打造南方先进教育思想理论形成与实践高地作出重要贡献。

手机版